欢迎您, 免费注册 忘记密码 所在地区:
首页 > 资讯中心 > 政策法规 > 生态环境部发布核安全导则《放射性废物处置设施的监测和检查》

生态环境部发布核安全导则《放射性废物处置设施的监测和检查》

发布日期:2019-04-04 15:36:19 来源:生态环境部 浏览次数:1136

本网获悉,生态环境部关于发布核安全导则《放射性废物处置设施的监测和检查》的通知。

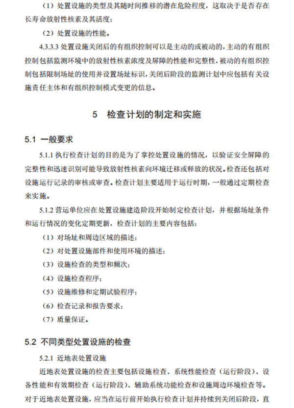
为进一步完善我国核与辐射安全法规体系,加强对放射性废物处置设施的安全监管,我局组织制定了核安全导则《放射性废物处置设施的监测和检查》(HAD 401/09-2019), 现予公布,自公布之日起实施。

国家核安全局

2019年3月22日

1.jpg

2.jpg

3.jpg

4.jpg

5.jpg

6.jpg

7.jpg

8.jpg

9.jpg

10.jpg

11.jpg

12.jpg

13.jpg

14.jpg

15.jpg

16.jpg

17.jpg

18.jpg

19.jpg

20.jpg

21.jpg

22.jpg

23.jpg

24.jpg


服务热线

17750251923

微信服务号